熟女無碼

北理工课题组在改造耐盐济州杆菌实现非灭菌发酵生产方面取得重要进展

近日,北京理工大学霍毅欣教授团队在改造耐盐济州杆菌实现非灭菌发酵生产方面取得重要进展。相关研究成果以“Rapidly engineering an osmotic-pressure-tolerant gut bacterium for efficient non-sterile production of bulk chemicals”为题,在顶级期刊《Chemical Engineering Journal》(影响因子:15.1)上发表(doi.org/10.1016/j.cej.2024.152076)。

传统工业生物技术依赖于农业原材料和高温灭菌的生物过程来生产大宗化学品。该技术仍存在一些亟需解决的问题,例如,原材料成本价格高、灭菌过程繁琐且能耗大、微生物污染频繁、产品转化效率低下、发酵设备昂贵、大量消耗淡水等。下一代工业生物技术可以基于极端微生物,比如嗜盐菌,在开放的非灭菌环境下发酵生产,并使用可再生资源的原料来进行低成本的绿色生物制造。因此,霍毅欣团队首次开发了一种类似大肠杆菌的易于工程改造的新型耐盐微生物平台,济州杆菌 Jejubacter sp. L23。并通过生物合成途径和宿主代谢途径等多方面工程改造,成功实现了以济州杆菌为宿主,利用非粮生物质菊粉为底物,进行非灭菌发酵生产多种大宗化学品,如异丁醇、( R , R )-2,3-丁二醇和番茄红素(图1)。

图1 改造耐盐济州杆菌实现非灭菌发酵生产

本研究从超级蠕虫Zophobas atratus肠道中分离出一株耐盐肠道微生物,并鉴定该菌株为济州杆菌Jejubacter sp. L23。L23菌株为革兰氏阴性菌,细胞呈杆状,兼性厌氧,能够在0~12%(w/v)NaCl,10~45℃,以及pH4.0~10.0的条件下生长。并且与大肠杆菌具有高度的生理生化及遗传相似性。通过对该菌株进行系统研究,开发了一系列代谢工程改造相关的基因元件、遗传操作方法和基因编辑工具等。以α-酮异戊酸为底物,L23菌株在低盐灭菌、高盐灭菌以及非灭菌的条件下均可高效生产异丁醇。初步证明了济州杆菌非灭菌发酵生产异丁醇的可能性(图2)。

图2 济州杆菌的非灭菌发酵生产潜力、生长特性和系统发育分析

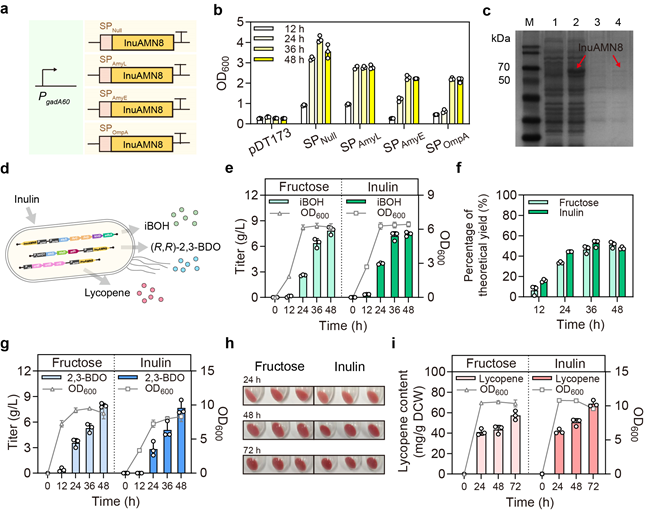
对微生物基因组的改造可以调整菌株的代谢网络,减少竞争代谢途径的影响,使菌株更高效地合成目标产物。因此,通过分析济州杆菌的代谢网络,并利用CRISPR/Cas9基因编辑系统,对L23菌株基因组进行了快速且高效的改造,以获得工程改造菌株L23R7。进一步通过分泌表达外切菊粉酶InuAMN8,实现了L23R7菌株以菊粉为底物分别生产7.4±0.2g/L异丁醇、7.7±0.8g/L ( R , R )-2,3-丁二醇或68.8±3.1mg番茄红素/gDCW。证明了济州杆菌作为NGIB新平台宿主,以非粮生物质菊粉为底物,非灭菌发酵生产多种高附加值化合物的潜力(图3)。

图3 L23R7工程改造菌利用菊粉非灭菌发酵生产多种大宗化学品

此外,在3L发酵罐中,成功提高了L23R7菌株利用菊粉进行非灭菌发酵生产异丁醇的产量,达到41.0±1.2 g/L,为摇瓶发酵实验的5.5倍。该产率为0.19g/g菊粉,达到最大理论产率的45.5%。证明了工程改造菌株L23R7具有工业化生产异丁醇的极大潜力(图4)。

图4 在3 L发酵罐中以菊粉为底物非灭菌发酵生产异丁醇

此项工作以北京理工大学为唯一通讯单位,得到了国家重点研发计划和唐山市科技计划基金的支持。


分享到: