熟女無碼

北理工课题组在自组装多肽分子识别方面取得进展

近日,北京理工大学化学与化工学院王蔚芝课题组在自组装多肽介导的活体分子识别分析方面取得重要研究进展,相关成果以“Tailored Cross-β Assemblies to Establish the Peptides‘Dominos’for Anchoring the Undruggable Pharmacophores”为题发表在化学类顶级国际期刊《Angewandte Chemie International Edition》(《德国应用化学》,影响因子16.823)。本文的唯一通讯作者为北京理工大学王蔚芝研究员,第一作者为北京理工大学化学与化工学院博士研究生张黎民。

复杂体系中超分子结构的精确控制是分子自组装和活体分子识别领域的关键挑战,特别是对于侧链性质丰富的多肽。与生命体中蛋白质的形成过程相似,多肽自组装也是基于多肽分子形成二级结构(α-螺旋、β-折叠等),继而形成多种纳米结构的分级组装过程。目前,人们在调控β-折叠组装行为方面做了大量工作,可通过精确的分子设计实现组装体中β-折叠堆积程度,扭转角度等参数的调控。然而,目前仍难以建立组装体“结构-活性”之间的联系。尤其是在复杂的生物体中,如何通过合理分子设计实现组装与识别之间的协同仍然存在严重挑战。

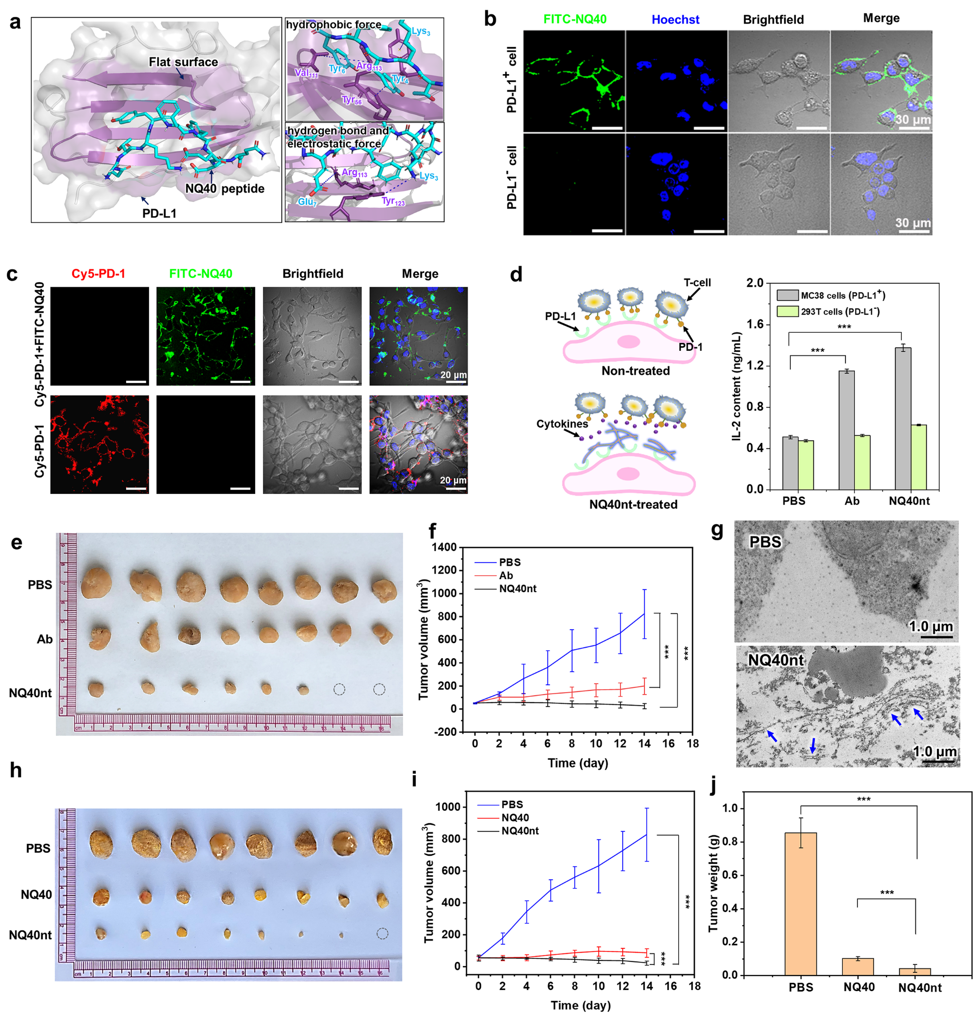
基于上述问题,王蔚芝课题组通过调控Bola型肽链的极性头基大小实现了相应组装体中β-折叠倾斜角度从0°-30°-40°的调控,类似于倒塌的多米诺骨牌。此外,β-折叠的倾斜能将部分活性残基侧链展示在组装体的表面可实现对免疫检查点PD-L1(程序性死亡配体)的识别,从而具有抗肿瘤的潜力。

图1 多米诺骨牌状多肽组装体的分子排布

文章首先采用从头设计和“一珠一物”组合化学肽库微流控筛选的策略,得到了一条能特异性靶向免疫检查点PD-L1的Bola型多肽NQ30。通过对NQ30中亲疏水界面上残基的突变得到了极性不同的NQ0和NQ40两条多肽。组装结果表明,三条多肽形成了不同的形貌,其中NQ0形成了纳米带,NQ30形成了纳米纤维和纳米带共存的结构,而NQ40形成了均一的纳米管。

图2 多肽序列及形貌表征

进一步的采用小角中子散射,圆二色光谱,XRD以及分子动力学模拟等手段对多肽自组装机理进行了解释。证明了多肽自组装过程中的排除体积效应导致组装体中β-折叠产生了不同程度的倾斜。这种特殊的分子排布行为能将具有靶标识别活性的残基侧链特异性的展示在组装体表面,从而高效建立组装体结构-性能之间的关系。

图3 多肽组装机理表征

最后,在分子,细胞以及活体水平上验证了“多米诺”骨牌状组装体的抗肿瘤效果。证明了NQ40体系能在肿瘤微环境中诱导成纳米纤维,可高效抑制肿瘤生长。

图4 多肽组装体在分子,细胞以及活体水平上的抗肿瘤效果


分享到: