北理工团队与美国高校教授合作在新型近红外有机光热小分子构建方面取得进展
发布日期:2022-10-13 供稿:化学与化工学院
编辑:段凯龙 审核:王振华 阅读次数:
近日,北京理工大学化学与化工学院博士后刘康蕾博士与医学技术学院蒋振奇博士以及美国罗格斯大学(Rutgers University-Newark) Frieder Jäkle教授等人开展合作,制备新型近红外区硼氮稠合的二蒽基吡嗪小分子在肿瘤治疗新型光热剂方面取得重要进展。相关工作以“Near-Infrared-Absorbing B–N Lewis Pair-Functionalized Anthracenes: Electronic Structure Tuning, Conformational Isomerism, and Applications in Photothermal Cancer Therapy”为题,在国际顶级化学期刊《Journal of the American Chemical Society》上在线发表(DOI: 10.1021/jacs.2c06538)。该工作第一作者为北理工化学与化工学院刘康蕾博士,北理工化学与化工学院刘康蕾博士、北理工医学技术学院蒋振奇博士、美国罗格斯大学Frieder Jäkle教授为共同通讯作者, 北京理工大学为共同通讯单位。
相较于可见/紫外光,波长更长的近红外光对生物组织具有更大的穿透深度,被称为“生物光学窗口”,在生物医学领域受到了广泛关注。其中,肿瘤光热治疗(Photothermal Therapy,简称PTT)是通过利用光热剂在近红外光照射下将光能转化为热能,有针对性地在局部触发热疗导致肿瘤细胞消融的一种新型肿瘤治疗策略。因其在肿瘤治疗方面具有微创、长效、安全等特点,成为新型癌症治疗手段研究中的热点,而开发具有近红外吸收与高光热转化效率的新型光热剂是实现光热治疗发展的关键。

图1. 硼氮稠合二蒽基吡嗪化合物的光热治疗示意图
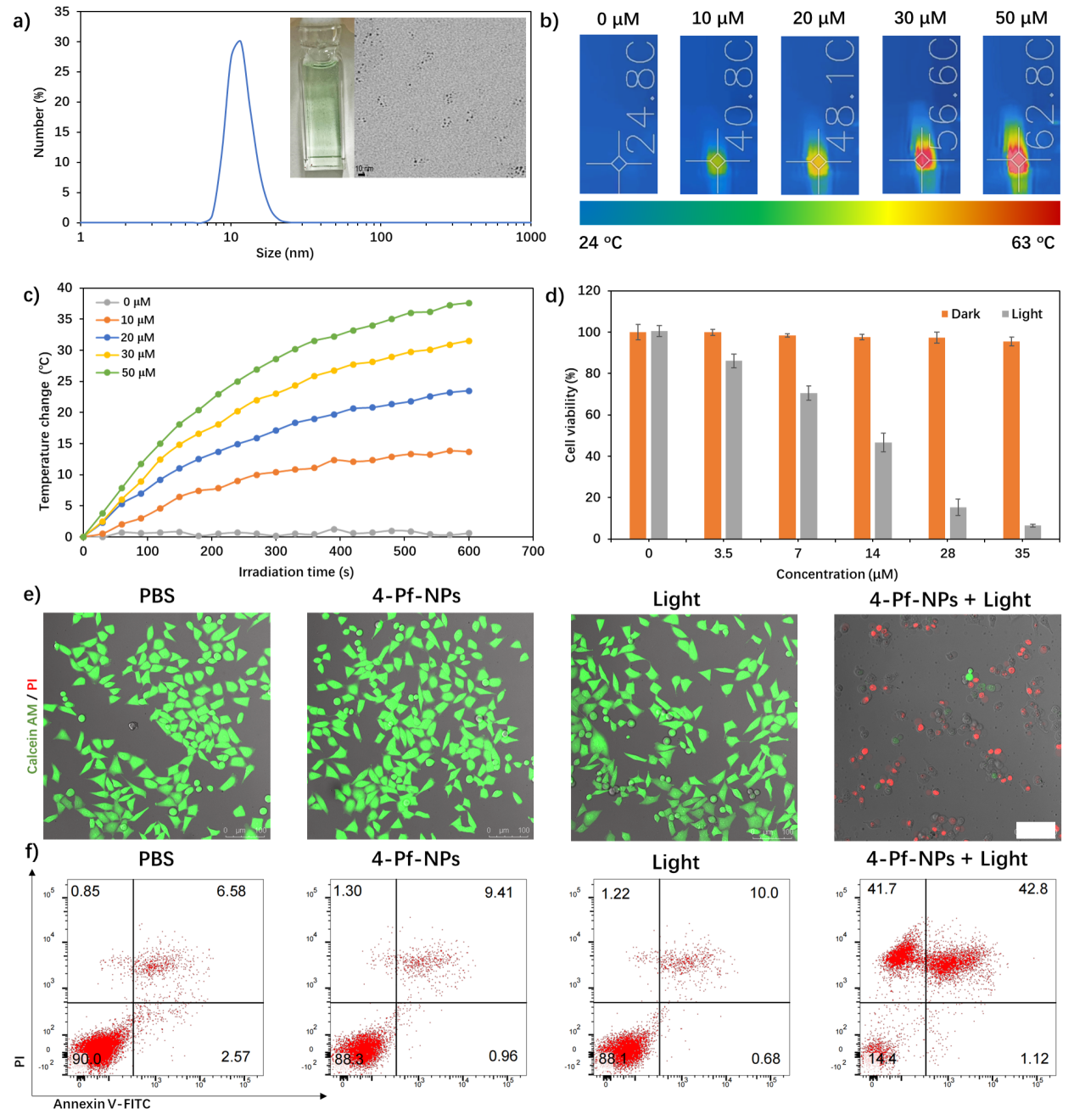
在该工作中研究人员采用硼氮路易斯酸碱对功能化吡嗪桥接的蒽二聚体的策略,合成了新型硼氮稠合的二蒽基吡嗪衍生物(图2)。与无硼前体与全碳类似物相比,硼氮键的引入导致电子结构发生重大变化,大幅度降低了HOMO-LUMO带隙和显著降低了LUMO能级,实现了硼氮稠合的二蒽基吡嗪的吸收红移到近红外区,有利于808nm激光照射下的光热转换(图2)。得益于分子内电荷转移、无荧光特性以及良好的光稳定性,4-Pf-NPs纳米粒子能更高效地将光能转换成热能,展现出高达41.8%的光热转换效率(图3)。体外和体内实验都验证了4-Pf-NPs对肿瘤细胞的良好生物安全性和出色的光热治疗效果(图3-4)。
这项研究成功制备了硼氮稠合的二蒽基吡嗪化合物,展示了稠环芳烃的硼氮路易斯酸碱对功能化是一种开发新型高效光热剂的新策略,促进了基于硼氮稠环芳烃的近红外吸收材料的探索以及未来用于肿瘤光热治疗的应用。

图2. 分子合成方法,晶体结构和紫外吸收光谱图

图3. 4-Pf-NPs的光热性质表征及在体外的光热治疗效果研究

图4. 4-Pf-NPs在体内的光热治疗效果研究
文章链接:https://pubs.acs.org/doi/10.1021/jacs.2c06538
附作者简介:
刘康蕾,北京理工大学化学与化工学院“特立”博士后。2020年博士毕业于美国罗格斯大学,师从Frieder Jäkle教授。2020年5月加入北京理工大学,主要研究方向为含硼小分子在生物医学领域中的应用。目前在国际知名期刊上发表多篇学术论文,包括以第一/通讯作者在J. Am. Chem. Soc.期刊发表论文3篇,在Adv. Mater.期刊发表论文1篇,在Chem. Sci.期刊发表论文2篇,申请专利1项。主持国家自然科学基金青年项目和博士后科学基金面上项目。
蒋振奇,北京理工大学医学技术学院博士后。2020年博士毕业于中科院宁波材料所,师从吴爱国研究员。2020年7月加入北京理工大学,主要研究方向为影像引导下的微创治疗方法研究。目前以第一/通讯在Adv. Mater.、J. Am. Chem. Soc.、Nano Lett.等国际期刊发表论文30余篇,主持国自然青年基金,科技部重点研发子课题等多个项目。
分享到:
